首页
>
政务公开
>
双公示
>
行政许可
> 正文
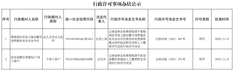
云南省林业和草原局行政许可事项办结公示(2025年11月8日)
2025-11-14 17:25:58 来源:云南省林业和草原局行政审批处
分享到:
分享到微信
×