一、项目编号:YNZC2026-G3-00071-YNGH-0010
二、项目名称:云南省林业和草原局2026年森林草原航空消防租机服务项目(大型固定翼无人机)
三、中标信息
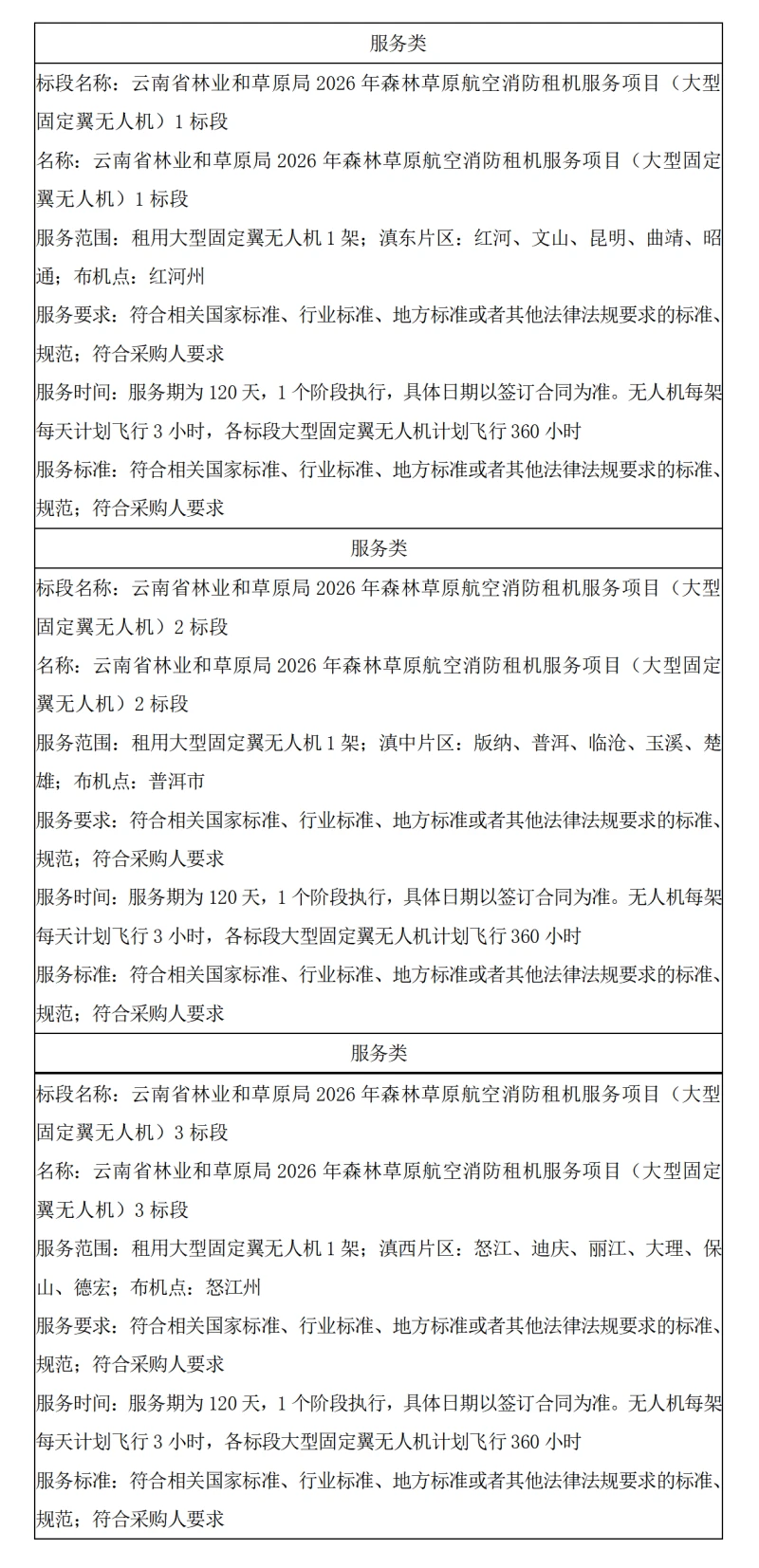
标段名称:云南省林业和草原局2026年森林草原航空消防租机服务项目(大型固定翼无人机)1标段
供应商名称:北京江山恒远科技有限公司/旭丰智慧能源科技有限公司
供应商地址:北京市丰台区海鹰路6号院9号楼2层2162/南京市栖霞区马群街道紫东路2号紫东国际创意园东区D9栋101室
中标金额(万元):638.12
评标方式:综合评分法
评审总得分:94.14
评审报价(万元):574.308
标段名称:云南省林业和草原局2026年森林草原航空消防租机服务项目(大型固定翼无人机)2标段
供应商名称:成都纵横大鹏无人机科技有限公司/飞虎驼峰通用航空有限公司
供应商地址:中国(四川)自由贸易试验区成都市高新区天府五街200号6号楼A区7楼/云南省昆明市五华区龙翔街大羊巷32号
中标金额(万元):768.00
评标方式:综合评分法
评审总得分:94.82
评审报价(万元):768.00
标段名称:云南省林业和草原局2026年森林草原航空消防租机服务项目(大型固定翼无人机)3标段
供应商名称:云南省低空产业投资有限公司/成都天域航通科技有限公司
供应商地址:云南省昆明市盘龙区世博路8号/中国(四川)自由贸易试验区成都市双流区西南航空港经济开发区空港四路红庙路88号
中标金额(万元):750.00
评标方式:综合评分法
评审总得分:89.02
评审报价(万元):750.00
四、主要标的信息

五、评审专家名单:张君华,付保红,张文荣,刘勇,李朝光,刘至诚(第1、2、3包采购人代表),杨诚(第1、2、3包采购人代表)。
六、代理服务收费标准及金额:
收费标准:本项目各标段中标服务费参照原国家计委计价格〔2002〕1980号文《招标代理服务收费管理暂行办法》及发改办〔2003〕857号文按照服务类收取,由各标段中标单位领取中标通知书时一次性付清。其中1标段:5.32万元、2标段:5.90万元、3标段:5.82万元。
金额:17.04万元
七、公告期限
自本公告发布之日起1个工作日。
八、其他补充事宜
1标段中标人属于政府采购优惠性政策享受单位;2标段中标人不属于政府采购优惠性政策享受单位;3标段中标人不属于政府采购优惠性政策享受单位。
九、凡对本次公告内容提出询问,请按以下方式联系
1.采购人信息
名称:云南省林业和草原局
地址:昆明市盘龙区沣源路18号
联系方式:桂老师 0871-65036510
2.采购代理机构信息
名称:云南国合建设招标咨询有限公司
地址:昆明市盘龙区长青路94号现代广场16楼
联系方式:15911610293、0871-63815951
3.项目联系方式
项目联系人:蒋立、张正举、武江艳、夏伟、杨云惠
电话:15911610293、0871-63815951